欢迎进入华体会平台官方网站!
华体会(中国)一站式服务平台
高企发布
协会新闻
通知公告
活动预告
政策法规
供应链
高新服务
高企专栏
会员专区
华体会平台
会员企业
特邀专家
会员权益
党建
专业委员会
专家委员会
合作交流
关于协会
协会简介
会长寄语
组织架构
区域分会
入会流程
联系我们
高企发布
协会新闻
通知公告
活动预告
政策法规
供应链
高新服务
高企专栏
会员专区
华体会平台
会员企业
特邀专家
会员权益
党建
专业委员会
专家委员会
合作交流
关于协会
协会简介
会长寄语
组织架构
区域分会
入会流程
联系我们
高企发布
高企发布
协会新闻
>
通知公告
>
活动预告
>
政策法规
>
市级及区级
您的位置:
首页
>>
高企发布
>>
政策法规
>>
市级及区级
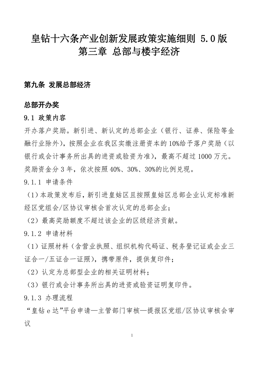
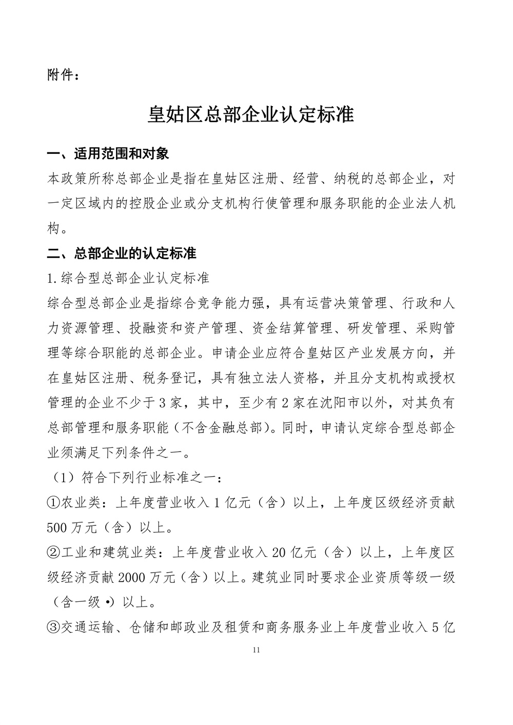
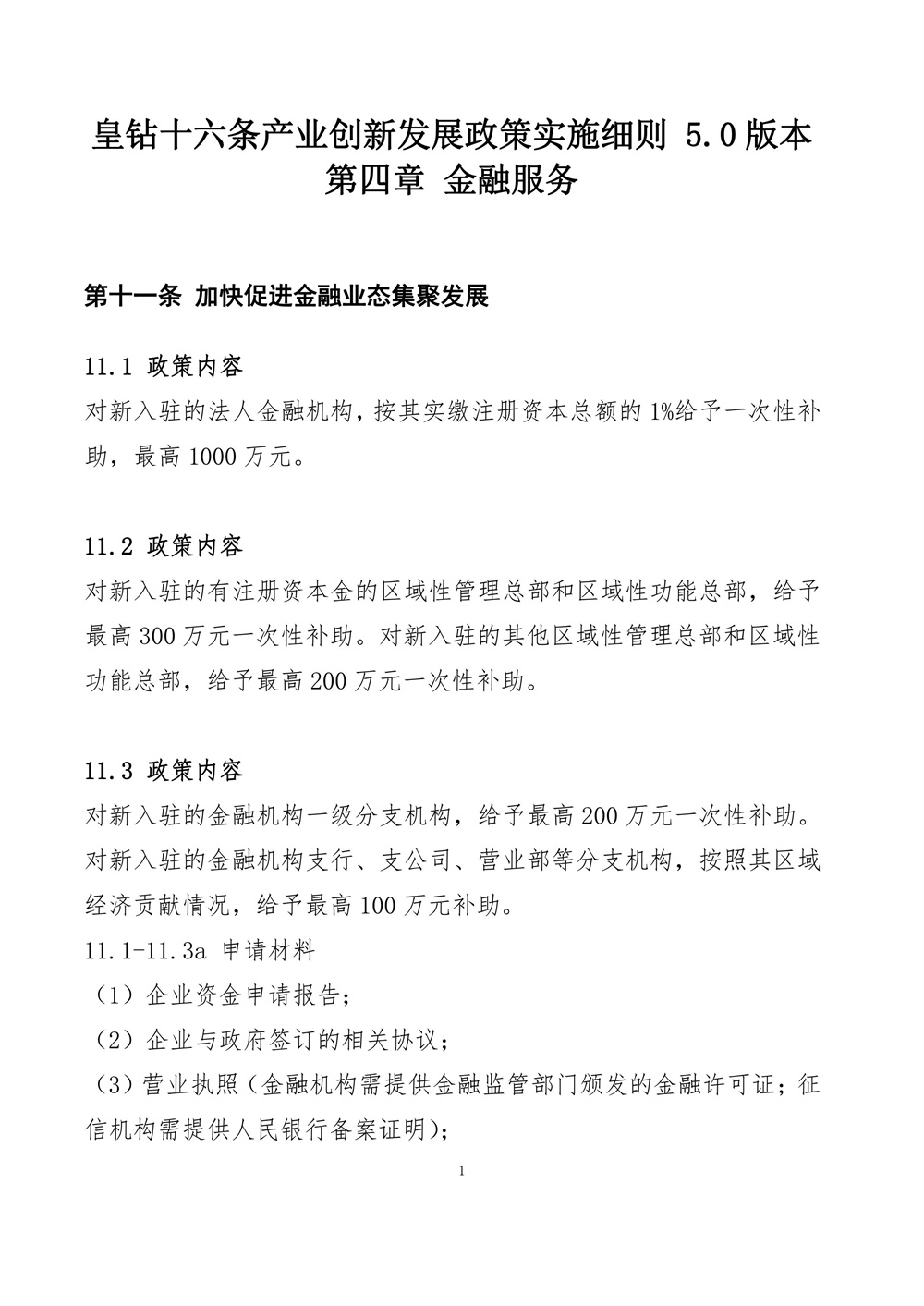
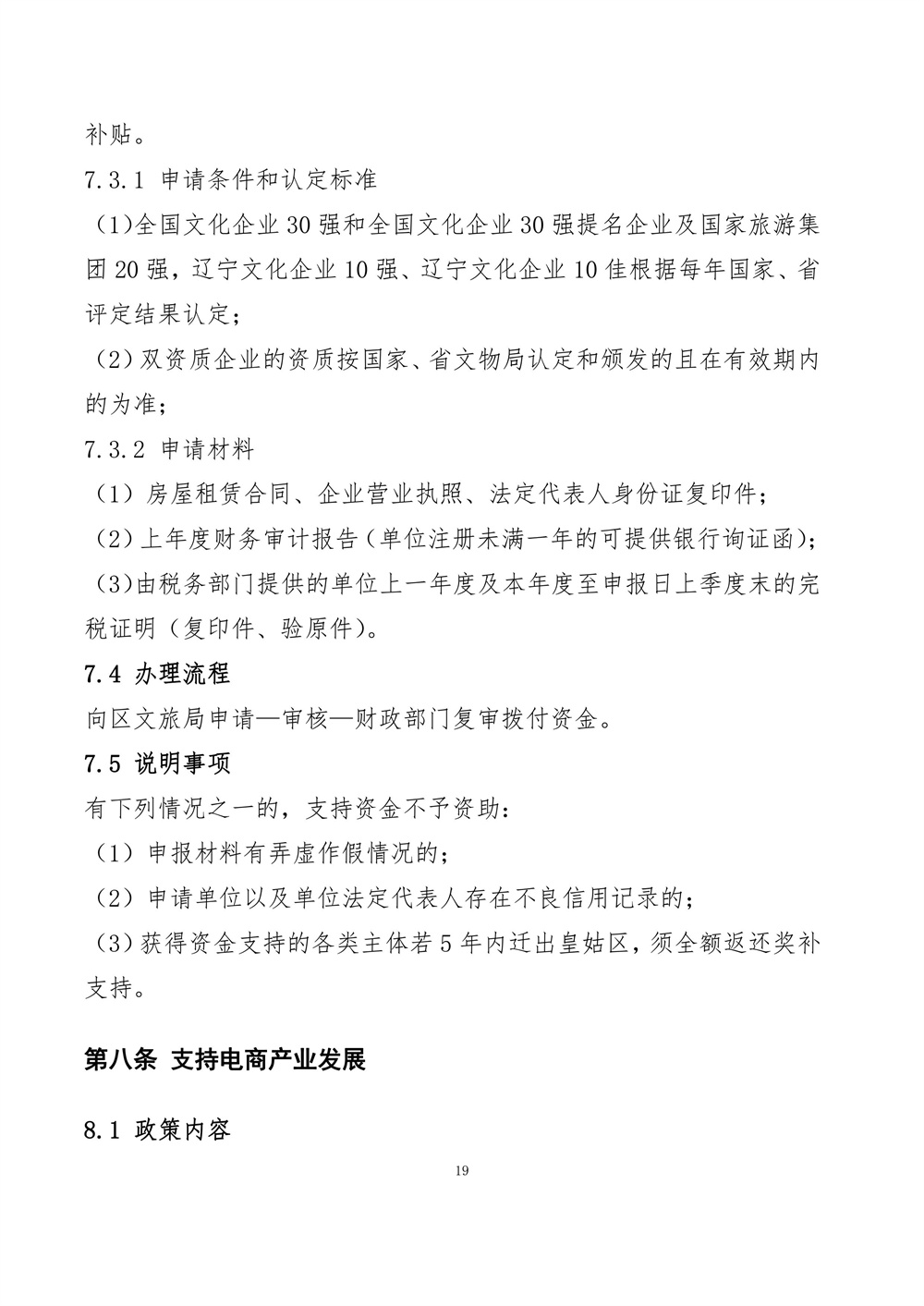
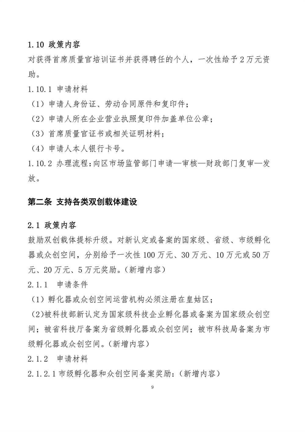
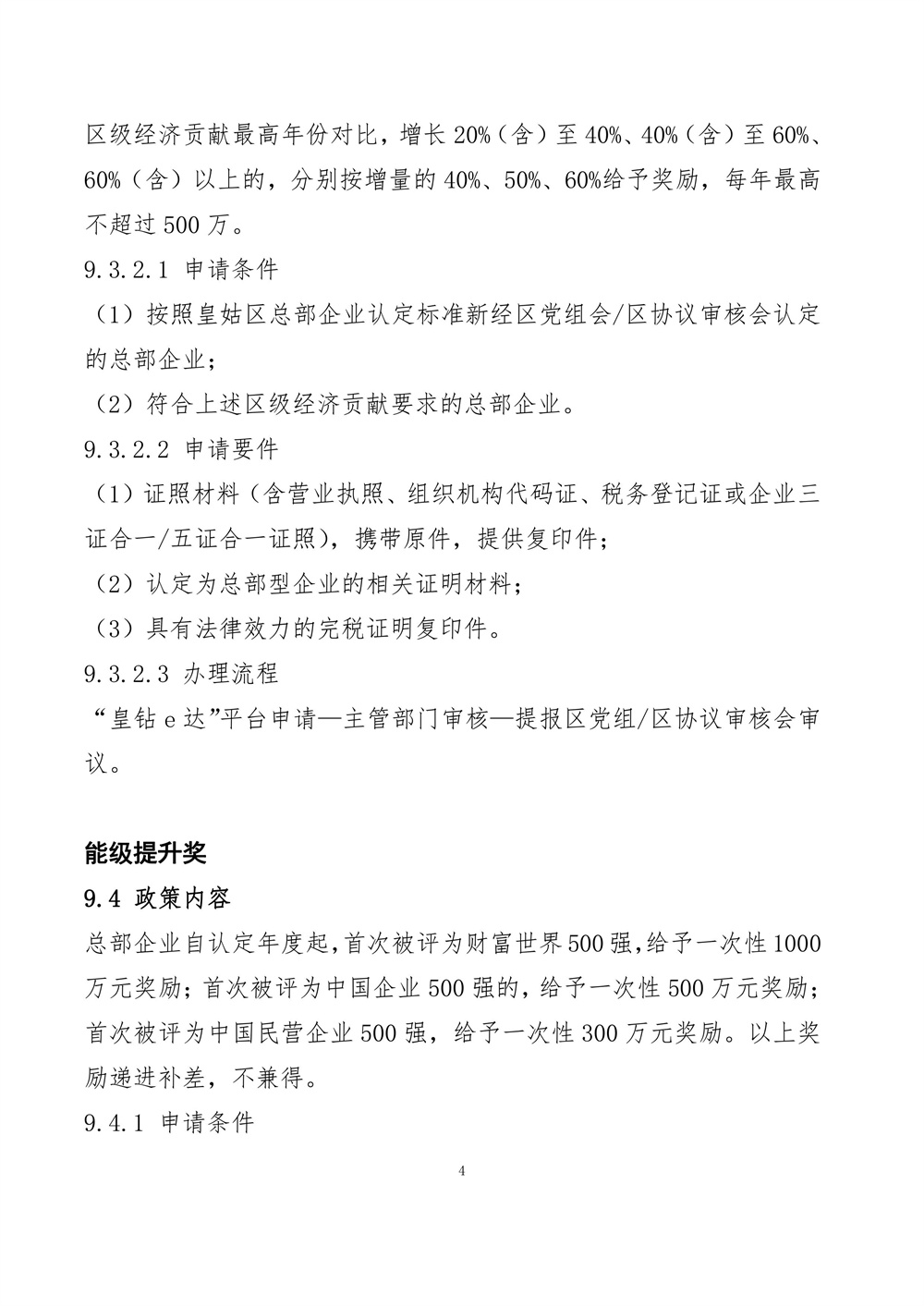
皇姑区“皇钻十六条”5.0实施细则
2023-01-29
6989
返回列表
上一篇:
皇姑区“皇钻十六条”产业创新发展政策(含实施细则)
下一篇:
关于开展高新技术企业研发补助申报工作的通知
高企发布
供应链
高新服务
会员专区
党建
专业委员会
合作交流
关于协会
华体会平台
手机:18040200551
电话:024-23652390
邮箱:sy_htea2018@163.com
地址:沈阳市沈河区青年大街201-1号
华体会平台版权所有
辽ICP备2022000039号
XML地图
网站模板
JY平台
|
九游官方网页版_九游(中国)
|
华体会电竞竞猜_华体会电子竞技登录地址
|
华体会体育官方网站
|
米兰app官方端网站入口
|
华体会官方端网站登录入口_华体会(中国)
|
开云手机官方版页面登录入口
|
米兰体育网页版
|
九游官方端网站_九游jiuyou(中国)
|